创业孵化平台上中职生就业创业能力培养的
实验研究
课题研究报告
2012年6月
目 录
|
摘要………………………………………………………………………………3 |
|
|
前言………………………………………………………………………………4 |
|
|
第一章 创业孵化平台及研究意义……………………………………………5 |
|
|
第二章 创业孵化平台上中职生就业创业能力培养的实验研究过程………8 |
|
|
第三章 利用创业孵化平台进行中职生就业创业能力培养的运行模式……12 |
|
|
第四章 中职生就业创业能力目标分析和相应培养方案设计………………14 |
|
|
第五章 运用创业孵化平台进行岗位就业能力培养案例……………………17 |
|
|
第六章 课题推广价值、存在问题和对未来的展望…………………………20 |
|
|
致谢………………………………………………………………………………22 |
|
|
参考文献…………………………………………………………………………23 |
|
创业孵化平台上中职生就业创业能力培养的实验研究
摘要:在本课题中,研究者以上海信息技术学校珠宝专业创业孵化平台为例,介绍了创业孵化平台及其研究的意义,描述了研究者从创业孵化平台的方案设计、初运营、改进等实验研究过程、展示了利用创业孵化平台进行中职生就业创业能力培养运行模式,进行了中职生就业创业能力目标分析和相应培养方案设计,提出了存在的问题和对未来的展望。
关键词:中职、创业孵化平台、就业创业能力
前 言
《国家中长期教育改革和发展规划纲要(2010-2020年)》中指出“职业教育要面向人人、面向社会,着力培养学生的职业道德、职业技能和就业创业能力。”在中职教育中,如何运用合适的载体和方法,去有效培养学生的就业创业能力、使毕业生能成为企业所需的高素质劳动者和技能型人才,是一个非常重要的课题。
对于我国职业教育来说,培养学生的就业创业能力,是提高职业教育质量、培养应用型人才培养的重要措施,也是加快发展我国职业教育的必由之路。为了更好地培养中职学生的就业创业能力,上海信息技术学校在珠宝专业进行了创业孵化平台的探索,并运用这个创业孵化平台进行了中职生就业创业能力培养的实验研究。
在课题研究报告中,研究者介绍了创业孵化平台及其研究的意义,描述了研究者从创业孵化平台的方案设计、初运营、改进等的实验研究过程、展示了研究者利用创业孵化平台进行中职生就业创业能力培养运行模式,进行了中职生就业创业能力各层次培养目标分析和相应培养方案设计,并介绍了利用中职珠宝专业创业孵化平台进行学生就业创业能力培养的操作实例,提出了存在的问题和对未来的展望。
第一章
创业孵化平台及研究意义
一、什么是创业孵化平台[1]
孵化(hatching,eclosion)指发生于卵膜中动物胚胎,破膜到外界开始其[2]自由生活的过程。孵化器,英文为incubator,本义指人工孵化禽蛋的专门设备,后引入经济领域,指一个集中的空间,能够在企业创办初期举步维艰时,提供资金、管理等多种便利,以推动合作和交流,使企业“孵化”成长。
企业孵化器(Businesslncubator或Innovation Center)是一种新型的社会经济组织。企业孵化器的概念由美国乔·曼库索于1959年首次提出,最早的孵化器就是一个企业旅馆,为想创业的个人提供一个住所。目前,美国的企业孵化器超过900家。其他各国如英国、日本等也纷纷成立了企业孵化器。
1987年,中国第一个孵化器在武汉诞生。1997年11月起,北京、上海、苏州相继开始思考我国创业培训的思路。现中国已有各类科技企业孵化器约400家,包括创业服务中心280家、留学人员创业园44家、大学科技园48家和软件园22家等多种形式。近年来,北京、青岛、重庆、上海等地纷纷为响应温家宝总理“要把高校毕业生就业放在突出位置,加快建设一批投资少、见效快的大学生创业园或创业孵化基地”的号召,由政府给予政策支持,为大学生建立了一批创业园、科技园等创业孵化平台,但目前将创业孵化平台与中等职业教育结合,为培养中职学生服务的还较为鲜见。
二、上海信息技术学校创业孵化平台简介
2009年,上海信息技术学校拟开工建设上海市数字技术应用公共实训中心,规划中的实训中心为现代珠宝首饰行业预留了约
上海信息技术学校珠宝专业历届毕业生均有成功创业的先例,如比较著名的钻石小鸟等,为加强学生就业创业能力,在校领导、优秀毕业生和行业专家的大力支持下,在上海信息技术学校珠宝专业教学中,整个珠宝专业的专业实训场所围绕了“上海信息技术学校创意首饰园区” 为主题来设计。
该创意首饰园区就是一个创业孵化平台,占地约
三、创业孵化平台对中职教育的研究意义
随着时代和环境的发展,中国就业市场越来越需要职业教育培养具有创新精神和创业意识的人才。本课题进行中职珠宝专业创业孵化平台建设探索的意义主要表现在:
1、中国职业教育需要培养学能致用、具创新能力、创业意识的人才
随着时代和环境的发展,中国就业市场越来越需要职业教育培养学能致用、具创新精神、创业意识的人才。可是,如何让学生所学的技能与企业要求紧密结合?如何让学生在毕业时学能致用,成为市场需要的人才?如何让学生在毕业时具备创新能力和创意意识?职业教育一直在寻找这些问题的答案。本课题《中职珠宝专业学生就业(创业)孵化平台运营模式的探索》期待能够为这些问题尽自己的一份力。
2、就业(创业)孵化平台有利于职业教育学生就业能力的培养
在中职珠宝专业学生就业(创业)孵化平台中,学生将能够按照公司制教学法的安排,每人根据个人特长、爱好和市场需要,担任一定的职务,在校期间就能熟悉工作环境,了解工作程序和内容,既能学到有效的工作技能,又能培养职业道德、职业规范、职业意识、职业态度等职业素养。学生在毕业时具备一定的实践经验,基本具备胜任工作所必需的职业能力。学生毕业后,从学校到社会的过渡将显得自然,能迅速适应工作环境,完成角色转换。这样,学生在就业时会有一定的优势。
3、就业(创业)孵化平台有利于职业教育学生创新能力的培养
在中职珠宝专业教学中,遇到过一个问题,就是:教师教会学生绘制首饰图和制作首饰的基本技能,学生基本学会了首饰设计的方法和首饰制作的能力,可是,很多学生仅会做教师指定的一些款式,创新很少。现在,中职珠宝专业学生就业(创业)孵化平台就想给学生这样一个创新的机会,在平台中,创意设计部的员工可以与市场零距离接触,直接了解顾客的消费心理,为不同脸型、职业、气质的顾客设计、制作个性化的首饰,在工作中锻炼创新能力。
4、就业(创业)孵化平台有利于职业教育学生创业意识的培养
在中职学校开展创业教育,培养创业型人才,能使学生在一定程度上适应就业竞争的需要。在就业(创业)孵化平台中,学生除了可以在平台中担任一定职务外,还可以接受创业教育、学习创业知识、创业程序等,在学校的创业产业园区创立自己的企业,在本孵化平台中对新企业进行孵化。
第二章 创业孵化平台上中职生就业创业能力培养的实验研究过程
一、方案设计阶段
2010年初,在上海信息技术学校领导的大力支持下,课题组根据设计方案,于校内新建的上海市数字技术应用公共实训中心,进行了创业孵化平台的硬件设计和规划。
二、平台初运营阶段
1、基本情况
2010-2011学年第一学期,课题组基本完成了创业孵化平台的硬件建设,上海信息技术学校创意首饰园区初步搭建完成,课题组按照试运营方案来进行创业孵化平台的试运营工作。在试运营中,课题组将对学生进行创业教育,在企业专家的指导下,鼓励有创业意愿和要求的学生进行创业尝试,对小企业进行创业孵化和支持。在该学期内,创意首饰园区共有五家中职生自行创业的小企业入驻,进行孵化,这五家中职生的小企业经营方向、从业人数等可见下表:
表1 2010-2011学年第一学期 创意首饰园区入驻企业基本情况表

从上表可以看出,在此阶段,从业人员共9人,从业方向主要是首饰的创意制作、玉器定制、首饰修理和流行首饰零售等,参与创业的学生主要为当时三年的的074601班5人,其他也有两年级084901班2人和一年级094601班2人。
2、本阶段取得的成绩:本阶段园区顺利迎接5家中职生自行创业的小企业入驻,使创意首饰园区顺利进入运营阶段,为园区的继续发展开了一个好头!
3、本阶段存在问题分析:尽管最初这些中职生创业的小企业的经营思路基本上都是进行自行设计和创作的产品销售,但是在经营上学生很快发现,从事批发→零售商品比自行设计定制入行快、效果明显,于是在一至两个月后学生们纷纷从事零售业务。
三、平台的改进阶段
1、基本情况
2010-2011学年第二学期,创业孵化平台在管理制度、经营方向等各方面进行改进,从业人员也有了改变,原有的五家小企业有的更换了创业方向,有的更换了创业人员,创业企业数目依旧保持在五家左右,本学期内出现了部分商品为学生设计、请行业内专家定做的新业态。
这五家中职生的小企业经营方向、从业人数等可见下表:
表2 2010-2011学年第二学期 创意首饰园区入驻企业基本情况表

2、本阶段取得的成绩:
(1)创业人员增加:从上表可以看出,本学期从业人员增加到了11人。
(2)经营方向增加:本学新增加的业态为玉器定制和钻石定制,具体为1号的亚青工作室从事A货翡翠和和田玉的定制销售、2号工作室从事钻石GIA裸石的订购和首饰款式定制,这两家企业由于选择的方向符合珠宝市场的的消费热点,又由于有品质保障和价格优势,在该学期的经营上取得较大成功,本学期的月营业额均超过万元。
(3)参加上海教博会,为学校增光:在2011年4月,创意首饰园区选派代表参加了上海市教育博览会,获得了好评
(4)全国技能大赛获得金牌:2011年6月底,园区选派的代表参加在天津的全国学生技能大赛的学生技能作品展洽会上,取得了一块金牌、二块银牌的好成绩,其中《个性化首饰创意设计》项目获全国技能大赛金奖,《个性化首饰创意制作与加工》和《个性化饰品数字雕刻》两个项目获银奖!
3、本阶段存在问题分析:除1号亚青工作室和2号钻石宫殿经营业绩较好外,其他三个工作室经营业绩一般,其中3号姗姗工作室还存在商品积压、濒临亏损状态,4号新兴工作室经营业绩下降,店主莫伟涛热情降低。这另外,整个园区尽管在创意上有了较大改进,但是纵观园区经营商品,批发的产品依旧份额较大。些问题需要教师进一步去研究和改进。
四、平台运营的新阶段
1、基本情况
2011年9月开始,创业孵化平台在总体思路上有了较大的改进,创业企业从五家增加到了十一家,企业销售或服务的内容有了较大改变,从原有的以批发进货、然后零售为主的业态逐渐发展到几乎全部以学生自己手工创作、为顾客定做为主的业态,从业人员也从原有的十几人增加到目前的三十几人。
这11家中职生的小企业经营方向、从业人数等可见下表:
表3 2011-2012学年第一学期 创意首饰园区入驻企业基本情况表

2、本阶段取得的成绩:
(1)创业企业数大量增加:本学期创业企业数从原有的5家增加到了11家,尝试创业人数比以前要宽约1倍,有利于重点学生创业能力的培养。
(2)采用了三年级创业、聘用两年级学生的制度:在本学期,参加创业的十11的企业有8个是三年级学生,他们在业务上有一定经验,每个企业老板聘用两年级学生2-3名参加企业业务经营,由各企业老板来负责员工培训、绩效管理,既培养了企业老板的管理能力,也为两年级学生提供了实践机会。当
(3)业务范围上加宽:整个园区的经营业务既保留原有的优秀业务方向:如玉器和钻石定制,又增加了新的业务范围:如陶土首饰、红木首饰、布艺首饰和皮艺首饰等,体现了创意首饰园区的创意宗旨,有利于培养学生的创意和创新能力。
3、本阶段存在的问题:需要教师及时关注园区各企业的成长、及时为园区各企业提供管理等各方面的培训,以利于企业的顺利成长!
通过以上接近三个学期的园区建设,课题组在1年多的努力中,基本上探索出了一条的中职珠宝专业学生创业孵化平台的运营之路。
第三章 利用创业孵化平台进行中职生就业创业能力培养的运行模式
在实际教学中,珠宝教研组将课程设置融入创意首饰园区运营中。整个教学过程,以创意首饰园区为载体,结合课程目标和课程标准,将教学计划的各个环节与园区运作有效结合,为学生技能培训提供与真实企业基本一致的工作岗位或工作任务,使学生在“工作中学习”。
具体操作时,该专业学生的学习模式为2+1模式,即第一、二年学习专业知识和技能,第三年到企业进行岗位实习。
利用创业孵化平台进行产教结合,主要集中在专业学习与实习阶段,共三年六个学期。
一、一年级第一学期:学生进行职业尝试课程学习,如首饰设计、首饰制作、宝玉石加工、饰品检验等,教学方法为公司制教学法,在每一门课程中,学生以模拟企业员工的方式来进行课程学习,教师精心选择适合初学者的园区项目为学习内容,对学生进行任务引领教学。
二、一年级第二学期:学生进行职业精选课程学习,学生根据自己特长和兴趣爱好,精选1-2个专业方向,进行专业技能深度培养,此阶段的学习过程分为两类。第一类学生通过应聘进入园区某企业进行工作实践,在园区企业师傅的指导下,在实践中“做中学、学中做”,完成课程项目的学习,学生的身份是园区企业的员工。第二类学生可能由于种种原因未成为园区员工,那么继续以模拟员工的身份,在教师的指导下,选择适合进阶者的园区项目为学习任务,完成学习内容,达到课程要求。
三、二年级第一学期:本阶段主要是对学生进行普及型创业教育。
在本学期,教师利用创业孵化平台对学生进行普及型创业教育。教师带领学生了解国内创业形势、创业有关知识、创办企业的流程、企业相关知识,指导学生对某一区域珠宝消费者需求进行实际市场调查,分析市场调查结果,根据调查结果策划模拟创业报告。
普及型创业教育的目的是让学生掌握创业常识,对学生实施心理、管理、经营素质的培养,帮助学生调整心态、树立创业的自信心,培养学生市场分析能力、市场竞争意识、组织管理能力和应变能力等多种能力,以培养学生创业意识和创新精神,提高他们的综合能力。
四、二年级第二学期:本阶段可以对重点学生进行创业孵化。
学生根据自己情况可选择到企业进行为期一年的岗位实习,这里的企业可以是园区内企业,也可以是社会上的企业。重点学生可进行模拟创业和创业孵化。
在重点学生创业孵化阶段,对有创业意愿和创业要求的优秀学生,教师可根据个人特长进行分类指导,促使部分学生实现创业行动。对有意向创业的学生,园区为他们提供办公、展示的场所、网络、设备等各类创业孵化的条件,学生在创业指导专家及行业专家的辅导下,在园区进行模拟创业尝试,如选修首饰创意设计的学生可以开设自己的首饰创意定制工作室,选修珠宝营销的学生可以开设个性化首饰营销店等。这部分学生在自己模拟创业的同时,也可为园区提供一定的工作项目,为其他学生提供一定的实习机会。
五、三年级和毕业后:在为期一年的孵化期后,一些在孵化过程中存活的模拟小企业,可在园区的创业指导专家的指导和行业专家的扶持下,选择进行真实工商注册,成为真正的企业,为社会、行业带来效益。这些经过注册的真实企业,还可与园区协商,在园区渡过2-3年的成长期,直至羽翼丰满,真正走向社会。
通过创意首饰园区这个创业孵化平台,使学生在校时就能熟悉工作环境,了解工作程序和内容,既能学到有效的工作技能,又能掌握工作规范。学生在毕业时具备一定的实践经验,基本具备胜任工作所必需的职业能力。学生毕业后,从学校到社会的过渡将显得自然,能迅速适应工作环境,完成角色转换。
第四章 中职生就业创业能力目标分析和相应培养方案设计
一、中职生就业能力目标分析和相应培养方案设计
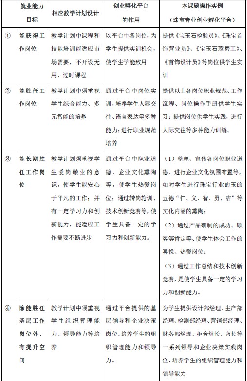
通过课题前期的调查研究,如专家座谈、学生访谈、创业成功中职生案例走访等形式,课题组教师根据中职生的特点,将中职生的就业能力大致分为以下四个层次,这四个层次的难度依次提高。
从图1中可以看出,中职生的就业能力按毕业时“能获得工作岗位”→“能胜任工作岗位”→“能长期胜任工作岗位”→“除能胜任基层工作岗位外,有提升空间” 这四个就业能力目标依次提高。

图1 中职生就业能力目标图
课题组教师结合创业孵化平台,将这四个层次的就业能力目标,融入珠宝专业教学计划,进行了中职生就业能力培养的实验研究。
表4所示为利用珠宝专业创业孵化平台进行中职生就业能力培养的操作实例。从表4的操作实例可以看出,在创业孵化平台中,学生以企业员工的身份参与实践,教学中实现了做学结合和产教一体,这四个层次的就业能力目标均能利用创业孵化平台进行培养。
表4 中职生就业能力目标、相应教学计划设计、创业孵化平台的作用和本课题操作实例表

在创业孵化平台运行1年后,第一届受益的学生:2012届毕业生084901和084601班毕业生就业率100%。实验表明,利用创业孵化平台来培养学生的就业能力方法可行,效果显著!
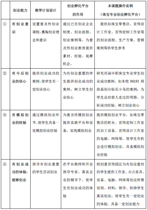
二、中职生创业能力目标分析和相应培养方案设计
接下来,课题组教师根据中职生的特点,将中职生的创业能力也大致分为以下四个层次,这四个层次按照 “有创业意识”→有创业的信心→“有模拟创业的经验” →“创业成功的体验、能够创业” 难度依次提高。

在创业孵化平台上,即可以通过普及型创业教育培养学生的创业意识,通过创业成功的案例树立学生创业的信心;也可以通过学生模拟创业经验;还可以通过指导重点学生真实创业体验,使学生具备创业成功的经验;最后,通过企业专家指导和创业孵化,引导学生直至能够创业。课题组教师将相应教学计划设计、创业孵化平台能够起到的作用和本课题中珠宝专业创业孵化平台操作实例整理如表5所示。
表5中职生创业能力目标、相应教学计划设计、创业孵化平台作用和本课题操作实例表

在这次课题的实验中,084901和084601班级普及型创业教育接受率100%,前后共开出18家创业小企业,在一定程度上从各层次培养了学生的创业能力。
第五章 运用创业孵化平台进行岗位就业能力培养案例
下面以《珠宝首饰营业员》岗位为例,来介绍运用创业孵化平台进行岗位就业能力培养的操作流程和具体培养方案。
一、岗位名称和对应课程
珠宝首饰营业员(初级、中级、高级);
岗位简介:珠宝首饰营业员是专业从事珠宝首饰及饰品、工艺品营业销售工作的人员,需要具有较强的语言表达能力、一定的人际交往能力。
对应课程:《珠宝销售(初级、中级、高级)》
二、运用创业孵化平台进行就业能力培养方案设计
(一)操作流程介绍
1、学生选修课程:学生根据个人的爱好和专业特长方向,选修《珠宝销售》课程。以《珠宝销售(初级)》课程为例,该课程的学分为4学分,其中2学分为教师集中授课,每周2学时,由教师负责评分;另外2学分需由学生参加创业孵化平台企业实践获得,这2个学分由企业负责评分。
2、学生应聘,获得岗位:学生在开学初需参加创业孵化平台各企业的联合招聘会;学生需填写应聘表,参加创业孵化平台的企业面试,获得在企业实践的岗位。
3、新员工培训:由企业负责对新员工进行企业制度、园区制度、员工守则、等培训;由教师在集中授课时间对新员工进行基本操作技能的快速强化培训;一般2周后,新员工应能达到基本的上岗要求。
4、新员工按照企业安排的班次上岗实践:企业根据营业需要安排新员工的上岗时间和班次。由于创业孵化平台地址在校内,学生平时一般都有课,营业时间必须选择学生和顾客大都有空的时间段。如在上海信息技术学校,一般的营业时间为中午12:00-12:50,周一到周五营业。另外,各企业会根据营业需要安排其他时间。
5、新员工在岗位实践中学到知识和技能:就业所需的知识和技能由教师和企业带教师傅一同传授。需要集中授课的知识点和技能训练由教师按照授课计划每周2学时进行教学;在这每周2学时的学习中,学生还将会和教师就岗位实践中遇到的困难、问题、心得体会等和教师、学生一起讨论、分享。需要个别指导的业务知识和技能,由企业带教师傅负责个性化一对一的指导,在学生的岗位真实业务中训练、提高。企业带教人员可以是企业的师傅,也可以是高年级学生。
6、多方位、多角度对学生测评:在教学过程中,教师和企业将从多角度对学生进行测评。测评内容有:学生上岗的考勤记录、工作态度、工作业绩、顾客评价等;学期结束教师应对学生进行基本知识点和技能的考察,综合评定分数。学生除了获得成绩和学分之外,根据学生的工作业绩,企业一般会给学生物质和精神的奖励,如基本工资、业绩奖励、年终奖励等;对优秀员工,企业将会给与提升的机会,该学生将有可能在下学期成为柜台组长或店长,从事管理岗位。
(二)具体培养方案
以《珠宝首饰营业员(初级)》为例,根据《珠宝首饰营业员》职业标准,课题组教师分析了该岗位所需的就业能力,相对应的运用创业孵化平台培养方案见表6所示:
表6 《珠宝首饰营业员(初级)》就业能力培养方案

通过以上方案,学生的就业能力得到了有效的培养。学生一学期下来,基本上都能够在教师和企业师傅不在的情况下,独立接待各级参观团队,甚至国外的顾客,学生的业务水平、接待能力、语言表达能力等,均达到就业所需的岗位要求。
第六章 课题的推广价值、存在问题和对未来的展望
一、课题的推广价值
1、有利于中职生就业创业能力的培养:从以上分析可以看出,利用“上海信息技术学校创意首饰园区”这个创业孵化平台,确实能够从各层次培养学生的就业创业能力。在就业能力的培养上,创业孵化平台不但使学生毕业时有工作岗位,而且能够胜任工作岗位、有提升空间;在创业能力的培养上,接受普及型创业教育的同学有一定创业意识、模拟创业经验和创业信心,对有创业意向的同学,可以给他们提供真实创业的舞台和实践的机会。所以创业孵化平台的在中职教学的有效使用能够各层次、全方位地培养学生的就业创业能力。
2、有利于推动中职专业教学发展与改革:创业孵化平台在学生能力的培养中,使教学计划和各层次的就业创业能力培养相结合,在实践中不断改进和完善,在运作中为中职学生创造更多的岗位实践机会;平台中的企业项目还可与中职教育结合,进行项目引领式教学,培养应用性人才;通过平台进行的校企合作、产学结合还有利于“双师型”教师的培养和教育科研工作的进行,推动中职专业教学发展与改革。
3、有利于培养中职珠宝学生的创业意识和综合能力,对优秀学生进行分类指导:利用创业孵化平台,教师可对中职珠宝专业学生进行普及性的创业教育,让学生掌握创业常识,对学生实施心理、管理、经营素质的培养,帮助学生调整心态、树立创业的自信心,培养学生市场分析能力、市场竞争意识、组织管理能力和应变能力等多种能力,以培养学生创业意识和创新精神,提高他们的综合能力;对有创业意愿和创业要求的优秀学生教师可根据个人特长进行分类指导,促使少数人直接实现创业行动,部分成功学生在解决自己就业的同时,为他人、为社会创造新的岗位,并实现自己的梦想。
因此,利用创业孵化平台,进行就业创业能力培养研究,具有十分重要的创新意义和推广价值。
1、创业案例还不够:中职生的创业孵化平台运行仅有近2年的时间,尽管已有18家小企业创业的案例,但是对教学来说,创业案例还是不够多,需要研究者长期、坚持归纳、整理。
2、资金支持:尽管在搭建过程中,本园区在硬件购置上获得了上海市和学校2010年专项基金的支持,但是在园区运营及小企业孵化过程中,如果能够再得到一部分创业资金的支持和鼓励,则会对学生的创业起到很大的推动作用。
3、人员配置:目前,本创业孵化平台有上海信息技术学校领导对专业教学改革的大力支持,有珠宝教研组专业团队的齐心协力,有珠宝专业历届创业成功毕业生的鼎立协助、有珠宝行业专家的热心帮助,但是,园区在长期运营上,还需配置专业的园区管理、指导人员。
今后两至三年内研究者将进行的工作有:
1、完善教学计划,进一步进行教学改革和创新,使就业创业能力目标和教学计划、创业孵化平台更加紧密结合,更好的为学生的就业创业能力培养服务!
2、与上海市各创业基地、创业基金联系,尝试为中职生争取一定的创业优惠政策和资金等各项支持。
上海信息技术学校创意首饰园区的目标,是在未来五至十年内,能够建设成为上海市创意首饰的中心之一。创业孵化平台不但可以成为全市学生创意设计作品的展示空间、院校的创意产品基地,有志于此的学生还可以设计自己的创意产品品牌,成为上海创意首饰的一个集中展示区。
通过创业孵化平台和创意首饰品牌的探索,上海信息技术学校尝试以教育推动创意产业,进行职教品牌建设,为职业教育增加光彩,为珠宝首饰行业从“中国制造”到“中国创造”尽一份力。
致 谢
本课题在研究的过程中得到了中国职业技术教育学会科研规划项目办公室、上海信息技术学校领导、教育研究室领导和同事、化工系领导和同事、上海“青土”创意首饰工作室的大力支持和帮助,在此一并表示真诚的谢意!
参考文献
[1]邓泽民,陈庆合.职业教育课程设计.北京:中国铁道出版社,2006
[2]上海市职业培训指导中心.创业培训辅导教程.北京,中国劳动社会保障出版社,2004
[3]夏旭秀.珠宝创业教育讲义.上海信息技术学校教学资料,2009
[4]夏旭秀.公司制教学法.上海信息技术学校教学资料,2009
[5]夏旭秀.模拟公司在珠宝专业教学中的应用.上海信息技术学校教学资料,2005