专家报告

广东机电职业教育集团人才培养创新模式的实践与探索

出自:中国职业教育网 发布时间:2015-12-03


广东机电职业教育集团常务副秘书长李铭辉

敬的各位领导及兄弟集团、院校专家:

    大家好!今天很荣幸能与在座专家一起探讨集团化办学价值及价值落地两方面,分享广东机电职业教育集团(以下简称“集团”)人才创新培养实践的部分心得与思考:

    一、集团化办学的核心价值是什么?

    在“中国制2025”、“互联网+”、“大众创业、万众创新”、“精准扶贫”、“一带一路”等重大国家战略背景下,对高等职业教育如何培育适应产业的技术技能人才提出了新的要求。20151019日,教育部印发了《高等职业教育创新发展行动计划(2015-2018年)》(简称“行动计划”)(教职成[2015]9号),这是我们未来三年职业教育的行动纲领。广东机电职业教育集团经过五年的规模发展,集团成员单位已经达到173家,量已经达到一定规模;2016年开始,集团将围绕“内涵建设、创新发展”这条主线,推动价值流导向的集团成员动态结构调整,激发集团成员单位个体神经末梢活力,集团各自开放自己的平台,整合更多的办学能力进来,让“+”成为一种集团化办学组织的基本特征。

   (一)价值导向:让共生共享文化成为集团化办学发动机

    为什么要集团化办学?不集团化办学行吗?集团成员再多,不聚焦不发挥作用,那永远是松散型组织,没有战斗力。就像微信群一样,您加了上百个微信群,但没有几个活跃发言的群,或者说您发言根本没人回应,因为您不能提供他们需要的价值,大部分变成是僵死群,所以,不是一家人,不进一家门;认识多少家企业并不重要,互联网+时代,多少家企业认可您并愿意与您共成长共分享,这个更重要。当集团平台构建初具规模时,前方十字路口一定要思考:“我是谁?谁愿意跟我远方前行共成长?我能分享什么样的价值?路在何方?”集团化办学有为才有位,有价值流才有多方资源汇集融合成动力流。

    广东机电职教集团存在的核心价值就是:以价值流为导向,整合地、行、校、企、研五方主体优质办学资源,创新办学体制机制,增强办学活力;聚焦人才培养,主动并有效对接华南区产业转型升级人才需求。

    1.让成员企业选聘储备技术技能人才不再是难事;

    2.让成员学校学生有尊严体面实施就业成为新常态;

    3.让集团成员真正享受到“合作办学、合作育人、合作就业、合作发展”带来的实惠。

http://www.zjchina.org/upload_dir/editor/201512/20151203131336729001.gif

    集团价值聚焦点:助力区域产业经济转型升级

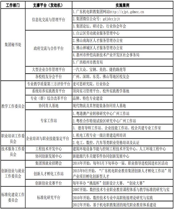
    我特别欣赏柳传志先生对于联想30年发展所总结的那句话:他说如果让他总结联想30年有什么东西最值得去做总结,那就是联想拥有一个发动机文化。广东机电职教集团五方主体、通过五个工作委员会相应运作支撑平台作为发动机,推动各项工作落地。

表一广东机电职业教育集团常态化运作支撑平台

http://www.zjchina.org/upload_dir/editor/201512/20151204104840838.jpg

    机电职教集团还是不是企业那种建立在经济利益关联的完全市场体,它是建立在信任和价值理念认同基础上的连接型组织形态,因此,激活个体开放或创造优质办学资源,让价值落地,让信任可持续,让大家看到集团化办学产生的不可替代的价值,这是集团下一步努力的方向。

    (二)校企合作3.0:做好加减法找对企业---让集团价值流神经末梢发挥作用

机电学校  工业革命-01

    职教集团作为一种新型组织形态,需要构建一个想作为、能作为、有作为的生态环境。在集团化办学初期,只要是知名企业就邀请其加入职教集团,梦想“名企”一定“能干”,经过实践发现,不是所有名企都适合您,在很大程度上,只可仰视,要想深度合作、要想融合发展不是那么容易,因此,在集团成员单位已经达到173家基数时,在工业4.0和中国制造2025大背景下,我们提出校企合作3.0,推动集团结构调整。让集团化办学落地,有效服务区域创新发展,必须做好加减法,减少老虎增加狼,让认可您、有成长愿景、对职业教育社会责任感强的企业参与集团化办学,因此,集团让每个专业精简企业,选择1-2家对的企业深度合作充当发动机,作为合作办学核心资源圈搭建专业快速发展的动力点、以产业链知名企业链作为支撑线、以职教集团服务区域所有需求意愿企业作为协作面,构建点-线-面集团化办学资源体系。

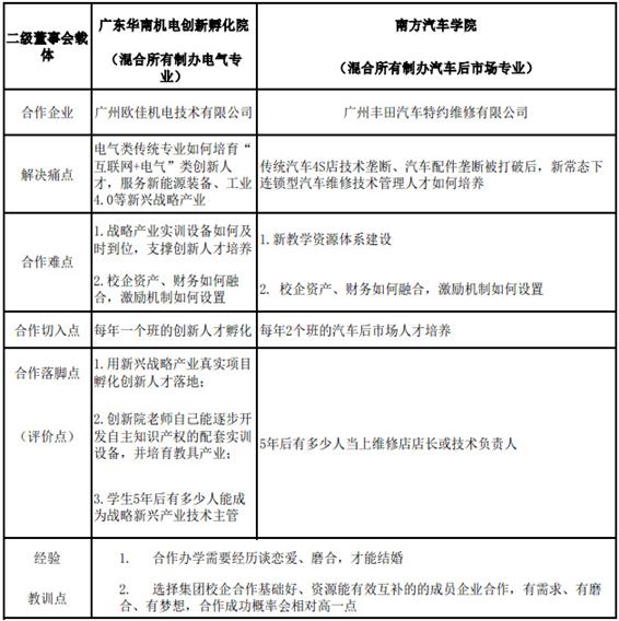
    接下来,介绍2个混合所有制合作办学案例。在与西门子、施耐德、汇川等全球电气类知名企业有合作的情况下,为什么优先选择创新型中小企业---广州欧佳机电技术有限公司混合所有制合作办电气专业;在与一汽大众、捷豹路虎等多年合作订单人才培养的情况下,为什么优先选择广州丰田汽车特约维修有限公司混合所有制成立“南方汽车学院”,合作办“汽车后市场”专业。

    二、机电职教集团创新人才培养模式实践与探索案例

    集团化办学核心价值如何落地,围绕“痛点、难点、切入点、落脚点、经验教训点”这五个维度,广东机电职业教育集团在混合所有制办专业、创新人才孵化等进行一些有益实践与探索。

    (一)混合所有制办专业

http://www.zjchina.org/upload_dir/editor/201512/20151204105026799.jpg

    (二)创新人才孵化工作站

    “工科职业院校如何搭建创新人才培养体系,如何培育实用创新人才?”、“科技创新成果如何有效转化成产品?如何转化为育人资源?”、“如何构建校企协同创新、协同育人的长效机制?” 广东机电职业教育集团(简称“机电职教集团”)在解决这些痛点问题方面作了一些实践探索。

    2015年,机电职教集团筹建“创新人才孵化工作站” 校企合作服务平台,旨在聚焦区域战略新兴产业发展需要,整合校企优势资源形成产业转化团队,“服务科技成果产业化最后一公里,以产业化真实项目孵化实用创新人才”,为培育产业核心竞争力提供人才支撑。

    1.项目孵化情况

    2015年,职教集团创新创业与就业工作委员会牵头成立了“创新人才孵化工作站”。以“医用、食品、家用类3D打印设备及材料”、“智能医疗产品”、“汽车后市场产品”等3个方向作为项目孵化切入点,企业投入产业化真项目和配套创新孵化导师,组建“企业创新导师+学校指导老师+产业兴趣学生”三合一联合孵化团队,校企打造一个服务区域中小企业的创新人才孵化服务平台,目前先后有30位不同专业学生参与创新孵化,学生创新能力得到了有效提升。

    2.创新孵化成果情况

    工作站成立不到一年,广东机电职教集团成员单位:广州品一工业设计有限公司、广州昌燊塑胶制品有限公司、佛山市乙太医疗用品有限公司、广州恒润模具有限公司、广州立高食品有限公司等5家企业参与孵化,南方医科大学、暨南大学等重点院校也通过项目合作等方式参与协同创新。

    目前,已经孵化出拥有自主知识产权的“微印”(礼品、食品、医疗)系列3D打印设备;“乙太”颈椎固定牵引治疗仪、“科安瑞”车载多功能灯具等产品;其中车载多功能灯具产品已经正式上市,成为集团第一款拥有自主品牌的产品,校企融合孵化创新产品、培育创新人才初具成效。

    3.创新人才孵化平台运行启示

    职业院校,选择中小企业协同成立创新服务平台,共成长共分享。选择什么样的企业来创新?大企业实力很足,在创新的开放性方面不一定足,创业可望不可即,伸手不容易够着。小企业实力有限,但创新渴求会成为资源开放的合作基础,容易转化为教学资源和创业教育模板。

    人才培养模式创新没有固定模式,适合的才是最好的;广东机电职教集团在集团化办学、创新人才培育方面只是走出了第一步,虽然前面的路会很艰难,但行动才能成就梦想,落地才可持续。